<<
>>

Тема 4. Управление бизнес-процессами

Применение модели непрерывного улучшения процессов – цикла Шухарта-Деминга или цикла PDC(S)A в различных областях деятельности способствует эффективному управлению данной деятельностью на системной основе.

Основоположник научной организации труда и менеджмента Фредерик Тейлор определял управление следующей фразой «планируй-делай-смотри». Американский ученый Уолтер Шухарт впервые описал концепцию PDCA в 1939 г. в своей книге «Статистические методы с точки зрения управления качеством». Уильям Эдвард Деминг предлагал использовать цикл PDCA в качестве основного способа достижения непрерывного улучшения процессов. Им же была введена модификация цикла PDCA – цикл PDSA («study» – изучать).

Цикл PDCA включает:

Планирование (Plan) – установление целей и процессов, необходимых для достижения целей; планирование работ по достижению це­лей процесса; планирование выделения и распределения необходимых ресурсов.

Выполнение (Do) – осуществление запланированных мероприятий.

Проверка (Check) – сбор информации и контроль результата; выявление и анализ отклонений.

Воздействие (Act) – принятие мер по устранению причин отклонений от запланированного результата.

Рис. 3. Цикл Тейлора Рис. 4. Цикл Шухарта-Деминга

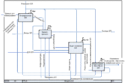
На рисунке 5 приведен пример БП, управляемого на основе цикла PDCA.

Циклы управления процессами отражают методику управления бизнес-процессами организации, а технологию управления БП определяет подход BPM.

BPM (Business Process Management) – концепция процессного управления организацией, рассматривающая БП как особые ресурсы предприятия, непрерывно адаптируемые к постоянным изменениям, и полагающаяся на такие принципы, как понятность и видимость БП в организации за счёт моделирования БП с использованием формальных нотаций, ПО, мониторинга и анализа БП, возможность динамического перестроения моделей БП силами участников и средствами программных систем.

Подход BPM предполагает[3]:

1) определение стратегии управления БП (миссия, цели, стратегии),

например, на основе использования методологии сбалансированной системы показателей ССП (BSC);

2) используемая методология моделирования БП должна иметь возможность учета стратегий управления бизнес-процессами;

3) методология анализа БП должна поддерживать различные виды анализа бизнес-процессов: логический анализ, анализ характеристик процесса, результатов моделирования, рисков, ресурсного окружения процессов и другие виды анализа, необходимые для совершенствования процессов;

4) методология оптимизации БП должна поддерживать как революционный (reengineering), так и эволюционный (непрерывное улучшение) путь;

5) инструментальные средства верхнего уровня должны обеспечивать моделирование стратегий управления БП, описание, анализ, оптимизацию и документирование БП;

6) инструментальные средства среднего уровня предназначены для поддержки информационной инфраструктуры на основании моделей БП;

7) инструментальные средства нижнего уровня предназначены для автоматизации БП (автоматизированная система класса workflow).

Суть технологии BPM можно охарактеризовать с помощью жизненного цикла управления БП, состоящего из следующих этапов:

1.

Проектирование процессов:

· моделирование,

· назначение владельца процесса,

· постановка требований к процессам (ключевых показателей эффективности),

· оптимизация,

· регламентация,

2. Реализация процессов:

· внедрение процедур и обучение персонала,

· постановка требований и выбор ИС,

· разработка и внедрение ИС,

· автоматизация процессов,

· внедрение систем менеджмента качества и прочих подсистем управления,

· управление изменениями.

3. Контроллинг процессов:

· получение оперативной информации о выполнении про­цессов,

· набор статистики по процессам,

· анализ показателей эффективности выполнения процессов,

· постановка задачи на улучшение процессов.

Реализация указанных выше этапов должна осуществляться в соответствии с процессом стратегического планирования развития компании, который включает в себя:

· определение миссии и стратегий развития,

· выработку стратегических целей и построение стратегических карт,

· формирование перечня ключевых показателей результативности (KPI), определяющих параметры эффективного функционирования компании в целом и отдельных ее процессов.

После последовательного прохождения всех этапов жизненного цикла BPM накапливается достаточное количество информации для того, чтобы замкнуть кольцо жизненного цикла и вернуться к первому этапу с целью осознанной оптимизации процесса.

Рис. 5. БП, учитывающий цикл PDCA: ПП – показатели процесса, ДУК – данные удовлетворенности клиента, КД – корректирующие действия, ПД – предупреждающие действия

Управление организацией, по сути, сводится к управлению системы ее бизнес-процессов. Рассмотрение организации как системы имеет относительно давнюю историю. Подлинным основателем современной теории систем и организаций является русский ученый А.А. Богданов (1873–1928), заложивший фундамент современной теории систем и организаций. Тектология (всеобщая организационная наука) – новая научная дисциплина, разработанная учёным-экономистом А. А. Богдановым в 20-х годах XX века; проект был опубликован в одноимённом труде, осталась непонятой и непризнанной современниками.

По мнению многих исследователей, универсального определения системы (от др.-греч. σύστημα – «сочетание») не существует. Перечислим некоторые существующие определения.

Система – это совокупность взаимосвязанных и взаимодействующих элементов (ИСО 9000).

Система – это конечное множество функциональных элементов и отношений между ними, выделенное из среды в соответствии с определенной целью в рамках определенного временного интервала (В.Н. Сагатовский).

Система есть отражение в сознании субъекта (исследователя, наблюдателя) свойств объектов и их отношений в решении задачи исследования, познания (Ю.И. Черняк)

· Система – это состоящее из двух элементов или более множество, которое удовлетворяет следующим трем условиям:

1) поведение каждого элемента воздействует на поведение целого;

2) поведение элементов и их воздействия на целое взаимозависимы;

3) какие бы подгруппы элементов ни образовались, каждый элемент воздействует на поведение целого, и ни один из них не воздействует на них самостоятельно. (Рассел Л. Акофф).

· Системой можно назвать только такой комплекс избирательно вовлеченных компонентов, у которых взаимодействие и взаимоотношение приобретают характер взаимосодействия компонентов на получение фокусированного полезного результата. (П.К. Анохин).

Признаки системы:

· множество составляющих ее элементов,

· единство главной цели для всех элементов,

· наличие связей между ними,

· целостность и единство элементов,

· наличие структуры и иерархичности,

· относительная самостоятельность,

· наличие управления этими элементами.

Свойства системы, связанные с целями и функциями:

· Синергичность (греч. synergia – сотрудничество, содружество) – однонаправленность (или целенаправленность) действий компонентов усиливает эффективность функционирования системы.

· Эмерджентность (англ. emergence – возникновение, появление нового) наличие у системы особых свойств, не присущих ее подсистемам; несводимость свойств системы к сумме свойств её компонентов.

· Альтернативность путей функционирования и развития.

Свойства системы, связанные со структурой:

· Целостность – зависимость каждого элемента, его свойств и отношений в системе от его места, функции и т.д. внутри целого.

· Структурность – возможна декомпозиция системы на компоненты, установление связей между ними; обусловленность поведения системы не столько поведением ее отдельных элементов, сколько свойствами ее структуры.

· Иерархичность – каждый компонент системы может рассматриваться как система; сама система также может рассматриваться как элемент некоторой надсистемы (суперсистемы).

Свойства системы, связанные с ресурсами и особенностями взаимодействия со средой:

· Взаимодействие и взаимозависимость системы и внешней среды – система формирует и проявляет свои свойства в процессе взаимодействия со средой, являясь при этом ведущим активным компонентом взаимодействия.

· Адаптивность – стремление к состоянию устойчивого равновесия, которое предполагает адаптацию параметров системы к изменяющимся параметрам внешней среды (однако «неустойчивость» не во всех случаях является дисфункциональной для системы, она может выступать и в качестве условия динамического развития).

Системный подход к организации – это выявление, понимание и административное управление системой взаимосвязанных процессов с целью достижения заданной стратегической цели.

Системный подход реализует представление организации в виде иерархической системы взаимосвязанных моделей, позволяющих изучать его целостные свойства, структуру.

Системный подход к организации позволяет:

– определить систему путем выявления или разработки процессов, влияющих на достижение заданной стратегической цели;

– структурировать систему так, чтобы достичь заданную стратегическую цель наиболее эффективным способом;

– обеспечить понимание взаимосвязей между процессами сис­темы;

– проводить непрерывное совершенствование системы посредством измерения и оценки;

– обеспечить лучшее понимание распределения ролей и ответственности при достижении общих стратегических целей, уменьшая тем самым межфункциональные барьеры и улучшая коллективную работу.

<< | >>
Источник: Е.Д. Емцева, К.С. Солодухин, С.В. Кучерова. МОДЕЛИРОВАНИЕ И АНАЛИЗ БИЗНЕС-ПРОЦЕССОВ [Текст] : учебное пособие / авт.-сост. Е.Д. Емцева, К.С. Солодухин, С.В. Кучерова. – Владивосток : Изд-во ВГУЭС,2013. – 76 с. 2013

Еще по теме Тема 4. Управление бизнес-процессами:

  1. Тема 8. Создание модели бизнес-процесса в нотациях Процесс, Процедура системы Business Studio
  2. Тема 12. Анализ бизнес-процессов
  3. Тема 9. Создание модели бизнес-процесса в нотации EPC системы Business Studio
  4. Тема 7. Моделирование бизнес-процессов согласно методологии IDEF0. Создание моделей БП в IDEF0 Business Studio
  5. Тема 11. Система показателей для управления процессами
  6. Тема 1.СТАНОВЛЕНИЕ БИЗНЕС-ПЛАНИРОВАНИЯ В РЫНОЧНОЙ СРЕДЕ
  7. Е.Д. Емцева, К.С. Солодухин, С.В. Кучерова. МОДЕЛИРОВАНИЕ И АНАЛИЗ БИЗНЕС-ПРОЦЕССОВ [Текст] : учебное пособие / авт.-сост. Е.Д. Емцева, К.С. Солодухин, С.В. Кучерова. – Владивосток : Изд-во ВГУЭС,2013. – 76 с, 2013
  8. ! Задание 4.1. На основании описания структурных элементов и схемы процесса управления попытайтесь дать определение управления социальным развитием организации.
  9. Тема 2. РАЗРАБОТКА СТРАТЕГИИ БИЗНЕС-УРОВНЯ
  10. Тема 9. Административно-правовые акты управления 9.1. Понятие и юридическое значение акта государственного управления
  11. Лекция 9 Тема: ФИРМА – ОСНОВНОЙ СУБЪЕКТ БИЗНЕСА. ФОРМИРОВАНИЕ И ДВИЖЕНИЕ КАПИТАЛА ФИРМЫ
  12. 1.1. Бизнес-этикет не прихоть, а необходимость 1.1.1. Бизнес-этикет не просто соблюдаем, а сознательно используем
  13. Рыночная экономика как условие цивилизованного бизнеса 5.4.1. Бизнес как открытая система
  14. Тема 1. Понятие, предмет и система отрасли гражданского процесса, принципы гражданского процесса