Тема 8. Создание модели бизнес-процесса в нотациях Процесс, Процедура системы Business Studio
Рассмотрим еще две нотации моделирования БП, поддерживаемых системой Business Studio: Процесс и Процедура.
Нотации Процесс (Basic Flowchart в Microsoft Visio) и Процедура (Cross Functional Flowchart в Microsoft Visio) используются для представления алгоритма (сценария) выполнения процесса и позволяют задать причинно-следственные связи и временную последовательность выполнения действий процесса.
Нотации поддерживают декомпозицию на подпроцессы. Различие между нотациями Процесс и Процедура состоит в том, что дополнительно к графическим элементам, применяемым в нотации Процесс, в нотации Процедура используются дорожки (Swim Lanes), обозначающие организационные единицы – исполнителей действий процесса [24].Нотации Процесс и Процедура можно применять для моделирования отдельных процессов компании, а также на нижнем уровне модели бизнес-процессов, созданной в нотации IDEF0. Список графических символов и правила их использования представлены в табл. 5.
Таблица 5
Используемые графические символы нотаций Процесс, Процедура Business Studio [24]
| Название | Графический символ | Описание |
| 1 | 2 | 3 |
| Действие | ![]() | Действие обозначается с помощью прямоугольного блока. Внутри блока помещается название действия. Временная последовательность выполнения действий задается расположением действий на диаграмме процесса/процедуры сверху вниз (слева направо на горизонтальной диаграмме процедуры) |
| Решение | ![]() | Элемент, обозначающий выбор следующего действия в зависимости от выполнения условия. Блок «Решение» может иметь несколько входов и ряд альтернативных выходов, один и только один из которых может быть активизирован после проверки условия |
Продолжение табл. 5
| 1 | 2 | 3 |
|
| Блок «Решение» должен содержать вопрос, решение или условие. Выходящие стрелки помечаются как «Да» или «Нет», или другим способом для учета всех возможных вариантов ответов. Блок «Решение» аналогичен элементу «Исключающее ИЛИ» (XOR) в других нотациях моделирования | |
| Связь предшествования |
| Стрелки «Связь предшествования» обозначают передачу управления от одного действия к другому, т.е. предыдущее действие должно закончиться прежде, чем начнется следующее. Стрелка, запускающая выполнение действия, изображается входящей в действие сверху. Стрелка, обозначающая передачу управления другому (другим) действию, изображается выходящей из действия снизу. Если стрелка служит только для обозначения передачи управления, то имя стрелки оставляется пустым. Если кроме передачи управления из предыдущего действия в следующее действие поступает Объект(ы), то стрелка именуется и в список объектов стрелки заносится соответствующий Объект(ы) |
Продолжение табл. 5
| 1 | 2 | 3 |
| Поток объектов |
| Стрелки «Поток объектов» используются в случаях, когда необходимо показать, что из одного действия объекты передаются в другое, при этом первое действие не запускает выполнения второго. Стрелки «Поток объектов» обозначаются стрелкой с двумя треугольниками. Если обозначение источника Объекта(ов) неважно, то такой Объект показывается стрелкой с туннелированным началом. Если источником Объекта(ов) является одно из действий процедуры/процесса, то такой Объект показывается с помощью стрелки, исходящей из действия-источника и входящей в действие-потребитель, для выполнения которого необходим Объект. При этом действие «Регистрация в журнале «Исходящая корреспонденция» не запускает выполнение действия «Заполнение графы «Номер накладной» в журнале «Исходящая корреспонденция» |
| Дорожки (диаграмма Процедура) | ![]() | Дорожки предназначены для отображения организационных единиц (должности, подразделения, роли) – исполнителей действий процедуры |
Окончание табл. 5
| 1 | 2 | 3 |
| Событие |
| События отображают стартовые точки процесса/ процедуры, приводящие к началу выполнения процесса/процедуры, и конечные точки, наступлением которых заканчивается выполнение процесса/процедуры. Началом процесса/процедуры считается событие, из которого только исходят стрелки передачи управления. Концом процесса/процедуры считается событие, в которое только входят стрелки передачи управления |
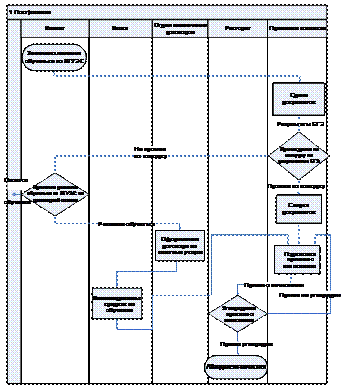
На рисунке 10 представлен пример модели БП в нотации Процедура, созданной в Business Studio.
Рис. 10. БП «Поступление во ВГУЭС» в нотации Процедура
Еще по теме Тема 8. Создание модели бизнес-процесса в нотациях Процесс, Процедура системы Business Studio:
- Тема 9. Создание модели бизнес-процесса в нотации EPC системы Business Studio
- Тема 7. Моделирование бизнес-процессов согласно методологии IDEF0. Создание моделей БП в IDEF0 Business Studio
- Тема 4. Управление бизнес-процессами
- Тема 12. Анализ бизнес-процессов
- Тема 1. Понятие, предмет и система отрасли гражданского процесса, принципы гражданского процесса
- ТЕМА ПОНЯТИЕ, ПРЕДМЕТ И СИСТЕМА ОТРАСЛИ ГРАЖДАНСКОГО ПРОЦЕССА, ПРИНЦИПЫ ГРАЖДАНСКОГО ПРОЦЕССА
- Тема 14. Мировая система и процессы глобализации
- Тема 14. Мировая система и процессы модернизации и глобализации
- Тема 11. Система показателей для управления процессами
- Тема 26 ОСОБЕННОСТИ ЗАКОНОДАТЕЛЬНОГО ПРОЦЕССА И ПОДЗАКОННОГО ПРАВОТВОРЧЕСТВА В РОССИЙСКОЙ ПРАВОВОЙ СИСТЕМЕ
- 4.3. Модель коммуникативного процесса
- Кулик Т.Ю.. Упрощение процедуры в арбитражном процессе. Учебное пособие, 0000
- Е.Д. Емцева, К.С. Солодухин, С.В. Кучерова. МОДЕЛИРОВАНИЕ И АНАЛИЗ БИЗНЕС-ПРОЦЕССОВ [Текст] : учебное пособие / авт.-сост. Е.Д. Емцева, К.С. Солодухин, С.В. Кучерова. – Владивосток : Изд-во ВГУЭС,2013. – 76 с, 2013
- Методологические подходы к созданию криминалистического обеспечения судебной деятельности в цивилистическом процессе
- МОДЕЛИ ПРОИЗВОДСТВА В АРБИТРАЖНОМ ПРОЦЕССЕ
- РАЗДЕЛ 1. ПОНЯТИЕ И ОБЩАЯ ХАРАКТЕРИСТИКА УПРОЩЕННЫХ ПРОЦЕДУР В АРБИТРАЖНОМ ПРОЦЕССЕ РФ
- в физической космологии идет процесс совершенствования моделей Вселенной.
- Глава 3. Выбор модели индивидуализации иска в состязательном процессе.






