<<
>>

3.1 Классификация методов управления качеством

Наиболее часто в справочной литературе приводиться следующие определение метода: метод – это совокупность правил, приемов, операций практического или теоретического освоения действительности, подчинённых решению конкретной задачи.

А так же путь, способ достижения определенных результатов в познании и практике.

Выпуск конкурентно способной продукции невозможно осуществить без использования совершенных инженерно-технологических методов производства. Как правило, эти методы направлены на реализацию управленческих решений по изменению свойств исходных материалов, заготовок, структуры изделий и других свойств предметов труда. Примерами таких методов Примерами таких методов могут служить методы проектирования и разработки, методы изготовления полуфабрикатов и детали, методы получения соединений материалов с заранее заданными свойствами и др. Однако эффективность работы предприятий, выпускающих, качественную продукцию определяется, также уровнем управления, теми методами, которыми пользуются в своей деятельности менеджера всех уровней.

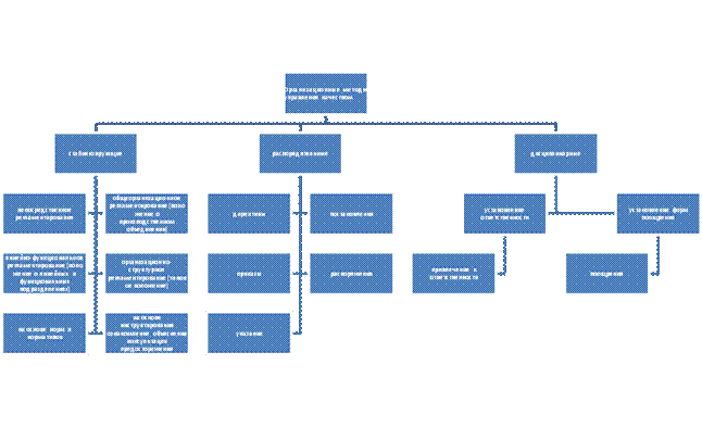
В соответствии с приведенной выше определением, под методом управления качеством понимается совокупность правил, приемов и операций, с помощью которых осуществляется воздействие на исполнителя, а также условия и факторы среды, влияющие характеристики качества. Методы управления служат основой для упорядочения всей деятельности предприятия, связанной с получением, обработкой анализом информации, выработкой, принятия и реализации принятых решений. Очевидно, что методы управления качеством будут эффективны, если они поддержаны организационно на уровне высшего руководства, экономически обоснованный, базируется на использовании достоверный информация и статистического материала, обеспеченность необходимыми инженерно-техническими ресурсами. Вся совокупность методов управления качеством продукции любого вида mp3и назначению может быть условно разделена на следующие группы (см. рисунок 3.1)

рисунок 3.1 Методы управления качеством

Как показано на рисунке3.1, методы управления качеством делятся на организационные, социальные-психологические, экономические организационно-технический.

Управление качеством как целенаправленное воздействие реализуется управляющими подсистемами, имеющими соответствующую организацию. Общем виде задачи управления качеством сводятся к следующим:

- Определение правильных целей в области качества;

- Достижение целей при оптимальном использовании ресурсов;

- Установление и поддержание соответствующих отношений между людьми в процессе труда (необходимой культуры);

- Обеспечение постоянного совершенствования.

Третье из вышеназванных задач имеет значение. Ее успешное решение во многом предопределяет результативность управляемого процесса. Когда разрозненные силы организованы и направляются к достижению единой цели, рождается новое производительная сила, существует отличающиеся от простой арифметической суммы слагаемых.

Одна из целей реализации организационных методов управления качеством - способствовать такой организации управляемой подсистемы, которая позволит обеспечивать требуемое качество.

На рис. 4.2 приведена классификация организационных методов управления качеством, а на рис. 4.3 представлены две альтернативные организационные формы реализации данных методов.

Как следует из данных схем, прямые формы реализуются главным образом посредством издания актов, которые предписывают исполнителю, что необходимо сделать, как и когда.

При применении косвенных форум главным образом используются нормы.

Нормы определяют, как нужно действовать в соответствующих условиях, т.е. Они представляют собой правила поведения без обязательного запрета.

Рисунок 4.2 организационные методы управления качеством

Таким образом, нормы по сравнению с актами создают определенные возможности для творческой активности персонала. Формы прямого воздействие эффективны в основном в трех ситуациях:

Рис. 4.3 организационные формы реализации методов управления качеством.

1. если есть уверенность подчиненных в знании и опыте руководителя;

2. при понимании подчиненными смысла и значения команды;

3. если возникли критические обстоятельства, не позволяющие подчиненным (исполнителям) найти правильные решения.

Форумы прямого воздействия имеют следующие недостатки:

- Развивают пассивность;

- Снижают творческие начала в исполнителях;

- Могут приводить к скрытому отрицанию и неприятию диктуемых сверху решение-их формальному выполнению.

При использовании форм косвенного воздействия исполнителям ставит цель, задачи, требуемое качество и выделяют ресурсы. Пути и способы решения поставленных задач выбираются сами исполнителями.

Формы косвенного воздействия ориентируют исполнителя на творческую деятельность, при всех использовании к минимуму сводится формальный подход, создаются условия самовыражения исполнителя (высшей степени мотивация).

Социально-психологические методы управления качеством представляют собой совокупность методов социального и психологического воздействия на коллектив и отдельных работников, формирование их мотивации, связанных с обеспечением соответствующего качества.

Эти методы управления качеством предлагают воздействие на факторы, влияющие на трудовые отношения в коллективе для достижения целей в области качества.

К социально-психологическим методам относятся:

- Методы социального воздействия;

- Управление коллективной деятельностью персонала;

- Управление индивидуальным поведением персонала и др.

Методы социального воздействия включают поведение в организациях общих собраний и общественных советов, вовлечение персонала в деятельность предприятий по повышению качества.

Методы управления коллективной деятельностью работников включает методы формирования структуры коллектива, обмен передовым методам работы, ведение рейтингов, проведение конкурсов, улучшение в коллективе психологического климата, а также методов сохранения и развития традиции предприятия по обеспечению высокого качества.

К методам управления индивидуальным поведением работника относятся методы морального стимулирования высокого качества труда. Выбор методов, направленных на повышение самодисциплины, ответственности и инициативы, осуществляются с учетом психологических особенностей членов трудовых коллективов, творческой активности каждого его члена. Моральное стимулирование может осуществляться путем выдвижения работников в кандидаты на вышестоящую должность, передача подчиненному определенных полномочия и т.п.

Это означает, что в работе с персоналом необходимо изучить социально-психологические, деловые и профессиональные качества подчиненных, уметь разработать характеристики их деятельности, бум знать науку менеджмента в части управления персоналом, определять и формировать мотивацию.

Следовательно, особая роль в системе управления качеством принадлежит руководителю. К его главным задачам относятся следующие:

- Определение целей, стратегий политики в области качества;

- Разнообразная работа с персоналом;

- Организации и руководства системой управление качеством.

При этом особое внимание уделяется обеспечению необходимой мотивации работников к высококачественному труду путем создания возможностей для самовыражения в процессе трудовой деятельности. Это одна из важнейших целей использования социально-психологических методов (см. рис. 4.4).

Рис 4.4 Технологические методы управления качеством

Не случайно японцы считают, что "качество-это образ мышления, это уровень культуры". Таким образом, правильное применение социально-психологических методов направлено, в первую очередь, на создание культуры фирмы, позволяющей выпускать высококачественную продукцию.

Экономические методы управления качеством определяют способы воздействия, основанные на применении экономического стимулировании и создание материальной заинтересованности в достижении заданной цели в области качества.

К экономическим методам относятся методы:

- Калькуляции, учета и анализа затрат на качество;

- комплексной оценки эффективности и результативности СМК;

- финансирование деятельности в области управления качеством;

- оплаты труда, материального поощрения и стимулирования работы в области качества;

- ценообразование на продукцию с учетом уровня качества;

- экономического воздействия на работников и поставщиков;

- планирование при создании новых видов продукции;

- нормирование экономических показателей деятельности предприятия и др.

Экономические методы управления являются наиболее эффективным инструментом воздействия на персонал организации. Основные виды внутрифирменных экономических стимулов указаны на рисунке 4.5. Помимо единовременных и месячных выплаты существуют также так называемые гибкие системы оплаты труда, основанные на участии работников в прибылях фирмы или в распределение доходов.

На предприятиях используются разные программы участия работников в прибылях, в частности запятая для образования пенсионного фонда, оплаты труда менеджеров, для разовых премиальных выплат по итогам года, величина которых зависит от объема полученной фирмой прибыли. Система распределения доходов предполагает создание определенного механизма распределение дополнительных доходов, полученных в результате роста производительности труда в том подразделении, где работник трудится.


Рис. 4.5 Виды внутренних и фирменных экономических стимулов

При этой системе применяемые выплаты зависит от производительности труда, качество продукции, экономии материалов, удовлетворение требований потребителей, надежности работы. Премиальные выплаты получают работники, но уровень их зависит от результатов деятельности конкретного подразделения, в котором он работает. Ты такой системе существуют, тесная взаимосвязь между результатами работы и величиной прими каждого работника. Это не просто новая система оплаты труда, здесь заложен новый подход к повышению эффективности работы каждого сотрудника, повышению производительности труда, качеством продукции и сокращению издержек производства.

<< | >>
Источник: Рукавицына М.Н.. Управление качеством [текст]: учебное пособие / М.Н. Рукавицына – Владивосток: Изд-во ВГУЭС, 2015. 2015

Еще по теме 3.1 Классификация методов управления качеством:

  1. 3. Методы управлением качеством.
  2. Тема. Качество продукции, показатели и методы оценки его уровня.
  3. 4.1 Методы регулирования качества окружающей среды
  4. 2.3. Методы оценки уровня качества продукции
  5. 6.3 Экономическая эффективность управления качеством.
  6. 1.4 Эволюция развития системного подхода к управлению качеством.
  7. 6.1 Основные категории экономики управления качеством.
  8. Экономическая интерпретация стратегии управления затратами на качество.
  9. Тема 4. Стандартизация в управлении качеством
  10. Рукавицына М.Н.. Управление качеством [текст]: учебное пособие / М.Н. Рукавицына – Владивосток: Изд-во ВГУЭС, 2015, 2015
  11. Тема. Формирование и развитие зарубежных и отечественных научных школ управления качеством.
  12. Методы управления
  13. Методы управления
  14. Тема 1 глава 1 Теоретические основы и практика управления качеством.
  15. 2. Классификация отношений управления и собственности.