<<
>>

Пример расчёта и моделирования компенсационного стабилизатора

Исходные данные: - номинальное выходное напряжение стабилизатора Uвых – 11 В; - номинальный ток нагрузки стабилизатора Iвых – 3 А;

- используется источник V1 достаточной мощности, с выходным напряжением U1 = 2,5…3,5?Uвых = 35 В.

- номинальное сопротивление нагрузки RH = Uвых / Iвых = 3,67 Ом.

Выполнение работы:

1. Выберем стабилитрон измерительного моста. Стабилитрон VD1 выбирается со значением напряжения стабилизации Uст, равном половине выходного напряжения Uвыхстабилизатора:

Uст = Uвых/ 2 = 11 В / 2 = 5,5 В. Максимально близкий по напряжению стабилизации – 1N4734, Uст = 5,6 В, Iст = 45 мА.

2. Найдём резистор Rб: На резисторе падает напряжение:

URб = Uвых – Uст = 11 В – 5,6В = 4,4В

Зная падение напряжения и ток стабилизации, по закону Ома определяем сопротивление резистора:

Rб = URб / = 4,4 В / 0,045 А = 98 Ом

Ближайшее значение сопротивления резистора по номинальному ряду - 100 Ом. Мощность резистора находим из условия РRб = URб ? Iст ? K = 4.4 В ? 0,045А ? 2 = 0,396 Вт, где К-коэффициент запаса по мощности. Ближайшее наибольшее значение мощности резистора по номинальному ряду – 0,5 Вт. Таким образом, параметры Rб – 100 Ом; 0,5 Вт.

3. Определим возможные значения выходного напряжения стабилизатора, при которых происходит стабилизация. Они ограничены предельными токами стабилитрона, стоящего в мостовой измерительной цепи. а) Определим минимальное (регулируемое) напряжение стабилизации: По справочнику минимальный ток стабилизации 1N4734 Iст мин= 0,2?Iст = 0,2?45 мА = 9 мА, при этом токе значение выходного напряжения стабилизатора составит:

Uвых мин = Uст + (Iст мин ? Rб) = 5,6 В + (0,009 А ? 100 Ом) = 6,4 В

б) Определим максимальное (регулируемое) напряжение стабилизации: По справочнику максимальный предельный ток стабилизации 1N4734 Iст макс справочник = 162 мА. Это большой ток, при котором стабилитрон будет работать в максимальном режиме и нужны дополнительные меры защиты, поэтому ограничимся значением в 2 раза ниже максимального тока стабилизации Iст макс - 81 мА. При этом токе значение выходного напряжения стабилизатора составит:

Uвых макс = Uст + (Iст макс ? Rб) = 5,6 В + (0.081 ? 100) = 17,75 В (далее в расчётах 18 В)

Поскольку мощность, прикладываемая к резистору возросла, для того, чтобы резистор Rб не вышел из строя от большой рассеиваемой мощности, его мощность следует увеличить до значения:

РRб = I2ст макс ? Rб ? 2 = 0,0812 А ? 100 Ом ? 2 = 1,3322 Вт

Ближайшее значение 2 Вт.

4. Рассчитаем делитель R1, R2, R3: Нам известно, что на стабилитроне 1N4734 падает – 5,6 вольта. В режиме стабилизации, транзистор VT1 находится в "рабочей точке", это означает, что на его переходе база-эмиттер "падает" напряжение 0,65 вольта. А это в свою очередь означает, что на базе должно быть всегда 5,6 + 0,65 = 6,25 вольта относительно корпуса стабилизатора. База соединена с "ползунком" среднего регулировочного резистора, значит, это напряжение 6,25 вольта всегда присутствует на его "ползунке". Исходя из этого, можно составить, систему уравнений с тремя неизвестными. При максимальном напряжении стабилизации Uвых макс = 18 В, ползунок находится в нижнем по схеме положении, ток стабилизации Iст макс= 81 мA, а ток делителя R1, R2, R3 в 10 раз меньше: Iцепи = 8,1 мА, следовательно:

R3 = 6,25 В / Iцепи = 6,25 В/ 8,1 мА = 772 Ом; R1 + R2 = (Uвых макс - UR3) / Iцепи = 18 В / 8,1 мА = 2222 Ом.

Суммарное сопротивление R1 + R2 + R3 = 720 + 2222 = 2942 Ом. При минимальном напряжении стабилизации Uвых мин = 6,4 В, ток делителя будет:

Iцепи = Uвых мин / (R1 + R2 + R3) = 6,4 В / 2942 Ом = 2,175 мА.

Найдём значение R1 = (Uвых мин – 6,25) / Iцепи = (6,4 В – 6,25 В) / 2,175 мА = 69 Ом, отсюда значение R2 = 2222 Ом – 69 Ом = 2153 Ом, округлим значения резисторов до значений номинального ряда Е24: R1 = 68 Ом, R2 = 2,2 кОм (переменный), R3 = 750 Ом

5. Рассчитаем второй источник опорного напряжения и смещения VT2. Номинальное напряжение стабилизации стабилитрона VD2 выбираем из условия Uст2=3…4 Uст, где Uст – номинальное напряжение стабилизации стабилитрона VD1.

В качестве стабилитрона выбираем стабилитрон 1N4747, номинальное напряжение стабилизации которого Uст2 = 22 В, Iст2 = 10 мА. Найдём Rсм. Rсм = (U1 - Uст2) / Iст2 = 35 – 22 / 10 мА = 1300 Ом. Мощность резистора РRсм = (U1 - Uст2) ? Iст = 13 В ? 10 мА = 0,013 Вт, ближайшая из номинального ряда - 0,125 Вт. Для стабильной работы цепи опорного напряжения Rсм VD2, необходимо, чтобы Rк не оказывал на эту цепь шунтирующего действия. Поэтому ток Rк должен быть не менее чем в 2 раза меньше тока стабилитрона. Кроме того, на нём падает разность между входным и выходным напряжением: URк = U1 - Uвых = 35 В – 11 В = 24 В,

отсюда: Rк = URк / (Iст2/2) = 24 В / 5 мА = 4800 Ом.

Мощность РRк = URк ? Iст2 / 2 = 24 В ? 5 мА = 0,12 Вт, ближайший 0,125 Вт.

6. В качестве VT1 подойдёт транзистор 2N3501. Он удовлетворяет требованиям: - достаточно высокий коэффициент усиления (передачи) h21Э = 100; - допустимое напряжение коллектор-эмиттер – 160 В,

- максимальный ток коллектора – 0,5 А.

В качестве VT2 подойдёт транзистор 2N3501. Коэффициент передачи h21Э = 100, что обеспечит усиление тока резистора Rк с 5 мА до 500 мА; В качестве VT3 выбираем 2N6284. Коэффициент передачи h21Э VT3 = 750, максимальная мощность рассеивания – 160 Вт. При выходном напряжении = 11 В и токе 3 А напряжение коллектор-эмиттер VT3 должно будет 35 В -11 В = 24 В, таким образом, общая мощность рассеивания транзистора составит: РVT3 = UVT3 ? I VT3 = 24 В ? 3 А = 72 Вт.

7.Rэ = (0,65 / Iвых) ? h21Э VT3 = (0,65 В / 3 А) ? 750 = 162,5 Ом, где 0,65 В – падение на переходе база-эмиттер, Iвых – номинальный ток нагрузки = (3 А), h21Э VT3 - усреднённое значение коэффициента передачи транзистора (750).

Выбираем Rэ = 160 Ом.

8. RH = Uвых / Iвых

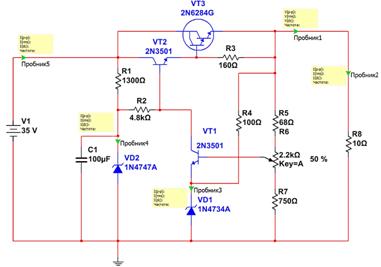
9. Собрать схему компенсационного стабилизатора напряжения непрерывного действия, рис. 3.8.

Рис. 3.8. Схема компенсационного стабилизатора напряжения непрерывного действия (пример).

10. Построить амплитудную (передаточную) (пример на рис. 3.9, 3.10) характеристику стабилизатора. Начальное напряжение источника V1 - 1 В, конечное V1 - 1,3?U1, число точек -100.

Рис. 3.9. Вид окон настройки анализа по DC.

11. Изменяя напряжение на выходе стабилизатора (ползунком переменного резистора R6) установить на выходе напряжение Uвых. Увеличить напряжение на входе стабилизатора на +25%, измерить Uвых(Uвх+25%), уменьшить напряжение на входе стабилизатора на -25%, измерить Uвых(Uвх-25%) и определить

ΔUвых = Uвых+25% – Uвых-25%.

ΔUвых = 11,0531 В – 11,0521 В = 1 мВ

Рис. 3.10. Вид окна с амплитудной (передаточной) характеристикой стабилизатора.

12. Определить значение коэффициента стабилизации:

Kст = (0,5?Uвх) / (ΔUвых/Uвых),

Kст = (0,5?35В) / (1мВ/11В) = 192519

13. Определить КПД стабилизатора при различных значениях сопротивления нагрузки, согласно табл. 3.9.

КПД = Pвых / Pвх= (U1?Iвх / Uвых?Iвых)100%

Таблица 3.9

Результаты измерений. Зависимости от сопротивления нагрузки.

Сопротивление нагрузки, R8, Ом 0,1RH 0,5RH RH 5 RH 10RH 100RH
U1, В
Iвх, В
Uвых, В
Iвых, В
Pвх, Вт
Pвых, Вт
КПД, %

<< | >>
Источник: Белоус И.А.. ЭЛЕКТРОПИТАНИЕ УСТРОЙСТВ И СИСТЕМ СВЯЗИ. Практикум. 2016

Еще по теме Пример расчёта и моделирования компенсационного стабилизатора:

  1. Пример расчёта и моделирования компенсационного стабилизатора
  2. 3.4. Расчёт и моделирование компенсационного стабилизатора
  3. 3.5. Интегральный компенсационный стабилизатор
  4. 4.4. Компенсационные стабилизаторы
  5. Компьютерный практикум: Интегральный компенсационный стабилизатор
  6. 3.3. Компенсационный стабилизатор
  7. 5.1. Компенсационные стабилизаторы постоянного напряжения с импульсным регулированием
  8. Примеры моделирования на бытовом и на более высоком уровнях
  9. Примеры расчета пособий по беременности и родам
  10. Примеры расчетов больничных исходя из их страхового стажа
  11. Примеры расчетов пособий по временной нетрудоспособности в связи с болезнью работника
  12. Методические указания и пример расчета однофазного сетевого трансформатора с частотой сети 400 Гц
  13. 5.5 Определение показателей завершенного и незавершенного обгонов Определение показателей производится для каждого значения скорости обгоняемого ТС V2. 5.6 Пример расчета
  14. │20. Учет расчетов по налогу на прибыль (на основании примера, приведен-│ │ ного в Приложении к ПБУ 18/02) │