<<
>>

Порядок пересмотра Конституции

Определён в ст. 7 Отдела X «О гарантиях Конституции ». 349 Инициатором пересмотра Конституции мог быть только Король . Его предложение рассматривали обе палаты Ландтага, при этом требовался повышенный кворум в 3/4 депутатов.

Решение об изменении Конституции должно было приниматься не простым, а квалифицированным большинством голосов, т. е. 2/3 депутатов.

Теперь на основе краткого анализа содержания Конституции Баварии 1818 г. попробуем подвести итоги. Во-первых , по форме правления Бавария, как и Баден, предстает типичной дуалистической монархией с достаточно сильной властью Короля. Причем полномочия Короля Баварии сильнее, чем полномочия баденского герцога, например: верхняя палата в баварском парламенте полностью назначалась Королем, тогда как в Бадене она частично избиралась. В остальном полномочия баварского Короля и баденского герцога очень похожи: то же исключительное право законодательной инициативы, право роспуска нижней палаты парламента, право абсолютного вето и т. д. Эти сходства дают основания сделать вывод, что Конституции Баварии и Бадена создавались по одной и той же схеме и исходили из одной и той же государственно-правовой доктрины (сюда же с полным основанием можно добавить и Конституцию Франции 1814 г.).

Во-вторых , на примере Конституции Баварии и Бадена чётко прослеживаются региональные особенности . Прежде всего, это пережитки феодально-сословной системы, нашедшие отражение в избирательной системе германских государств, где выборы проводились на основе смешанного сословно-имущественного принципа (для сравнения, по Конституции Хартии Франции 1814 г. выборы в нижнюю палату парламента проводились на основе только имущественного ценза, пусть и очень высокого). Кроме того, в обеих германских конституциях прослеживается принцип равнозначности палат парламента. Монарх мог отправить законопроекты (кроме финансовых) для рассмотрения в любую из палат без всякой

349 Гессен В. М, Нольде Б. Э. Указ. соч. С. 76.

очередности. В Бадене даже практиковалось правило складывания голосов обеих палат, если при первом голосовании мнения палат расходились. Тем самым, деление палат на верхнюю и нижнюю и в Бадене, и в Баварии весьма условно.

Обращает на себя внимание и структура Конституций Бадена и Баварии. Основное внимание авторы конституций уделили структуре и полномочиям законодательной власти , которые расписаны очень подробно. Исполнительной и судебной властям внимание почти не уделяется. И это при том, что в Конституции чётко прослеживается приоритет исполнительной власти над законодательной. Такое повышенное внимание к последней объясняется, видимо, тем, что Парламента в буржуазно-правовом смысле этого слова ни в Бадене, ни в Баварии до этого не было. Отсюда и стремление законодателей максимально подробно регламентировать все вопросы, связанные с будущей деятельностью высшего органа законодательной власти.

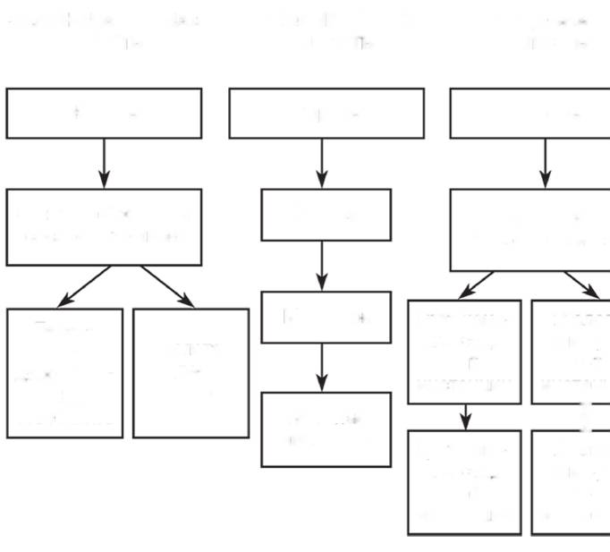
Возвращалась к Баварской Конституции, отметим, что структуру органов государственной власти можно изобразить в виде следующей схемы:

СУДЕБНАЯ

ВЛАСТЬ

ИСПОЛНИТЕЛЬНАЯ

ВЛАСТЬ

ЗАКОНОДАТЕЛЬНАЯ

ВЛАСТЬ

Король Король

Король

Ландтаг (Собрание сословных чинов)

Госсовет

Высший королевский су

Палата
госу- Палата
дарственн- де-
ных путатов
советников

Министры

Местные

чиновники

Гражданские суды 2-й

инстанции

Уголое ные су/ 2-й инстань
1
Граждане- Уголое
кие суды ные су^
1-й 1-й
инстанции инстань

<< | >>
Источник: Виталий Юрьевич Захаров. Российский и зарубежный конституционализм конца XVIII - 1-й четверти XIX вв. Опыт сравнительно-исторического анализа. Часть 1 2017. 2017

Еще по теме Порядок пересмотра Конституции:

  1. Порядок пересмотра Конституции
  2. Порядок пересмотра конституции
  3. Порядок пересмотра Конституции
  4. Порядок пересмотра Конституции
  5. Порядок пересмотра Конституции
  6. Пересмотр Конституции
  7. Глава XIII Пересмотр конституции
  8. Порядок пересмотра судебных актов и полномочия суда вышестоящей инстанции
  9. ♥ Александр, должна ли быть пересмотрена статья Конституции РФ о праве на бесплатную медицинскую помощь, ведь она практически не работает? (Дмитрий)
  10. 76. ПОРЯДОК ВОЗБУЖДЕНИЯ И ПЕРЕСМОТРА ДЕЛА ПО ВНОВЬ ОТКРЫВШИМСЯ ОБСТОЯТЕЛЬСТВАМ РЕШЕНИЙ, ОПРЕДЕЛЕНИЙ И ПОСТАНОВЛЕНИЙ, ВСТУПИВШИХ В ЗАКОННУЮ СИЛУ
  11. 47. Принятие Конституции СССР 1977г.Конституция БССР 1978г.
  12. Глава 4. КОНСТИТУЦИЯ - ОСНОВНОЙ ЗАКОН ГОСУДАРСТВА 4.1. Понятие и сущность Конституции
  13. §1.Понятиﺍе, признаки конституции. Сущность конституции
  14. Конституция Гельветической республики была составлена на основе конституций Франции и США и во многом заимствовала идеи Просвещения.
  15. Структура Федеральной Конституции полностью была заимствована из Федеральной Конституции от 12 сентября 1848 г. и состояла из ста двадцати одной статьи
  16. 36.Конституция СССР 1936 г. Конституция БССР 1937 г. Судебная система БССР в 30-е г. 20 в.
  17. Раздел седьмой О пересмотре конституционных постановлений
  18. Тема 12. Пересмотр судебных актов в порядке надзора
  19. ПРОИЗВОДСТВО ПО ПЕРЕСМОТРУ СУДЕБНЫХ АКТОВ ПО НОВЫМ ИЛИ ВНОВЬ ОТКРЫВШИМСЯ ОБСТОЯТЕЛЬСТВАМ
  20. ПРОИЗВОДСТВО ПО ПЕРЕСМОТРУ СУДЕБНЫХ АКТОВ В ПОРЯДКЕ НАДЗОРА