<<
>>

Показатели процесса обучения

Показатели Стоимостные показатели Показатели времени Технические показатели Показатели процесса Себестоимость обучения Количество часов обучения Тех.

показатели оборудования, ПО; число и квалификация преподавателя Показатели продукта процесса Стоимость обучения Сроки обучения по данной программе Наполнение образовательной программы Показатели удовлетворенности клиента Объем продаж услуг по одному клиенту, членам его семьи или определенной организации Срок действия сертификата Число жалоб, число добровольно отчислившихся студентов

В качестве метода управления, позволяющего организации реализовать свою стратегию, может быть использован один из наиболее популярных в последнее время системных методов – Система сбалансированных показателей (ССП, BSC – Balanced ScoreCard).

Стратегия – это план или модель долговременного развития организации.

Стратегическая цель – это главная цель, достижение которой наиболее важно для выживания организации, для ее успеха.

Сбалансированная система показателей (ССП) – это система стратегического управления компанией на основе измерения и оценки ее эффективности по набору оптимально подобранных показателей, отражающих все аспекты деятельности организации.

ССП дает возможность одновременно:

– связать стратегические цели с операционными действиями, позволяющими реализовать стратегию;

– своевременно реагировать на несоответствующие изменения в БП посредством показателей, измеряющих результаты, и показателей, отображающих усилия (процессы) по достижению этих результатов;

– учесть наряду с финансовыми нефинансовые показатели.

ССП была предложена проф. Harvard Business School Робертом Капланом и президентом компании BSC Дэвидом Нортоном в 1992 г. в статье «Сбалансированная система показателей, определяющая эффективность работы организации».

Одним из важных мероприятий при подготовке к разработке ССП является выбор перспектив. Рассмотрение различных перспектив при формировании и реализации стратегии является характерной чертой концепции сбалансированной системы показателей и ее ключевым элементом.

При формулировании стратегии на основе ССП деятельность компании по Каплану и Нортону рассматривается обычно в рамках четырех перспектив:

· Финансы. Каких финансовых целей мы должны достигнуть?

· Клиенты. Каких целей в отношении клиентов мы должны достигнуть, чтобы выполнить поставленные финансовые цели?

· Внутренние БП. Как мы должны реорганизовать БП, чтобы достичь поставленных вышестоящих целей?

· Инфраструктура/Сотрудники. Что мы должны сделать с инфраструктурой и сотрудниками, чтобы достичь поставленных процессных целей.

Причинно-следственная связь при этом реализуется снизу вверх: достижение целей каждой нижележащей перспективы обеспечивает достижение целей вышележащей перспективы.

Существуют и другие наборы перспектив, отражающие специфику деятельности организации. Отметим, что для государственных и некоммерческих организаций рекомендуется перспективу «Клиенты» перемещать вверх по иерархии. При постановке ССП, например, во ВГУЭС была добавлена к четырем классическим перспективам Каплана и Нортона пятая перспектива «Общество», цели в которой являются проекцией миссии ВГУЭС на ценность, которую составляет университет для широкой общественности [16]. Карта целей ВГУЭС представлена на рис. 13.

Внедрение ССП осуществляется в четыре этапа:

– подготовка к разработке ССП;

– разработка ССП;

– каскадирование ССП;

– контроль выполнения стратегии.

Рис. 13. Карта целей ВГУЭС

На этапе подготовки к построению ССП необходимо разработать стратегию, определить перспективы и принять решение, для каких организационных единиц и уровней нужно разработать ССП.

Разработка ССП осуществляется путем выполнения следующих шагов:

– конкретизация стратегических целей;

– связывание стратегических целей причинно-следственными цепочками – построение стратегической карты;

– выбор показателей и определение их целевых значений;

– определение связи показателей с бизнес-процессами;

– разработка стратегических мероприятий.

При каскадировании стратегия, указанная в корпоративной ССП, распространяется на все уровни управления. Затем стратегические цели, показатели, целевые значения и действия по совершенствованию конкретизируются и адаптируются в подразделениях и отделах. Иными словами, корпоративная ССП должна быть увязана с ССП подразделений, отделов и с индивидуальными планами работы сотрудников.

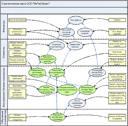
Пример стратегической карты ООО «ИнТехПроект», построенной в BusinessStudio [23], на которой указаны цели и показатели по перспективам, приведен на рис. 14.

Рис. 14. Стратегическая карта ООО «ИнТехПроект»

<< | >>
Источник: Е.Д. Емцева, К.С. Солодухин, С.В. Кучерова. МОДЕЛИРОВАНИЕ И АНАЛИЗ БИЗНЕС-ПРОЦЕССОВ [Текст] : учебное пособие / авт.-сост. Е.Д. Емцева, К.С. Солодухин, С.В. Кучерова. – Владивосток : Изд-во ВГУЭС,2013. – 76 с. 2013

Еще по теме Показатели процесса обучения:

  1. § 2. ВНП в процессе перераспределения: система взаимосвязанных показателей
  2. Описание II ступени обучения приводится по памяти. Авторской методички не существует на момент написания данной. Преподаватели ведут занятия по личным записям, сделанным во время обучения.
  3. Тема 11. Система показателей для управления процессами
  4. 5.5 Определение показателей завершенного и незавершенного обгонов Определение показателей производится для каждого значения скорости обгоняемого ТС V2. 5.6 Пример расчета
  5. 18.5 Правовое обучение и воспитание
  6. Экзотические способы обучения
  7. ВОЗМОЖНОСТИ ОБУЧЕНИЯ АСТРАЛЬНОЙ ПРОЕКЦИИ.
  8. Диагностика психологической готовности к школьному обучению
  9. Диагностика психологической готовности к школьному обучению
  10. 1.2. Технология обучения конструктивному рисунку с натуры
  11. 18.6 Проблемы гражданского правового обучения и воспитания
  12. 4.3. Содержание программы обучения конструктивному рисунку с натуры
  13. ! Задание 3.9. ИРЧП является показателем, отражающим качество жизни населения в странах и регионах и позволяющим строить рейтинг стран и регионов. Эта информация ежегодно публикуется в статистических справочниках, средствах массовой информации. Узнайте показатель ИРЧП и место в рейтинге для России и Вашего региона.