<<
>>

. Качество и прибыльность предприятия

ВМС ИОС 9000 неоднократно говорится о необходимости повышать эффективность процессов организации. Сами эти стандарты разработаны "с целью оказания помощи организациям всех видов и размеров при внедрении и обеспечении функционирование эффективных систем менеджмента качества".

Отмечается, что применение процессного подхода при управлении качеством "позволяет достигать желаемых результатов эффективнее". Поэтому процессы в СКМ должен оцениваться как с точки зрения достижения результативности типу "выполнили - не выполнили", так и с точки зрения их эффективности количество затраченных (использованных) ресурсов для достижения соответствующих результата.

Экономические результаты предприятия в области качества выражаются в таких показателях, как:

- Валовой доход от реализации продукции;

- Прибыль (валовый доход минус производственные затраты);

- Чистый доход (прибыль минус налоги);

- Объем производства продукции по своим характеристикам не уступающий лучшим мировым образцам и др.

Постоянное улучшение процессов СМК с точки зрения их результативности и эффективности означает повторяющиеся плановая деятельность по повышению способности процессов СМК достигать новые, более высокие цели. Эффективным можно считать процесс, результатом которого при выполнении всех установленных требований не может быть, достигнут при более низких затрат. Затраты, вследствие неэффективности процесса из-за выявленных несоответствий (допущенных ошибок, переделок, упущенных выгод и других потерь) приводит к дополнительным финансовым потерям. Другими словами, все затраты, возникающие сверх затрат на процесс, эффективность которого максимальна, является затратами, возникающими из-за несоответствия процесса.

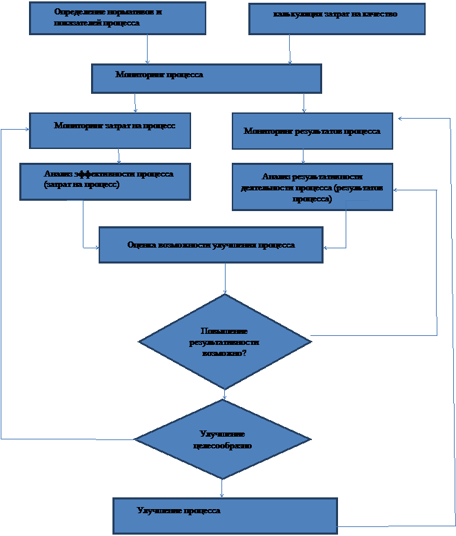
На рис. 6.6 приведен общий алгоритм постоянного повышения результативности и эффективности процессов организации. После определения нормативов и показателей результативности и эффективности процессов, а также калькуляции затрат на качество производится мониторинг процессом, то есть мониторинг затрат на процесс и мониторинг результатов процесса. Анализ и оценка затрат на качество вступать как средство выявления неэффективных и/или не результативных процессов организации, инициировать деятельность по улучшению и внедрению инноваций. Информация, полученная руководством предприятия при анализе и оценке затрат на качество, должно использоваться для совершенствования СМК и повышению конкурентоспособности предприятия в целом.

В результате анализа затрат на качество можно перейти к следующим выводам относительно результативность и эффективность процесса организации:

1 процесс результативен и эффективен;

2 процесс результативен, но не эффективен;

3 процесс нерезультативен, но эффективно;

4 процесс нерезультативен и не эффективен.


да

нет

да

нет

да

Рис. 6.6

<< | >>
Источник: Рукавицына М.Н.. Управление качеством [текст]: учебное пособие / М.Н. Рукавицына – Владивосток: Изд-во ВГУЭС, 2015. 2015

Еще по теме . Качество и прибыльность предприятия:

  1. Платежеспособность хозяйствующего субъекта зависит от прибыльности предпринимательской деятельности
  2. Задание 2. При выдаче кредита банком предприятию были удержаны 3% годовых в качестве оплаты за оформление кредита, а именно 2100 рублей. Определить, сколько составила сумма кредита, есл
  3. 7.2. Предприятие как хозяйствующий субъект. Организационно-правовые формы предприятий
  4. Определение категории качества ссуды с учетом финансового положения заемщика и качества обслуживания долга
  5. Предприятие как хозяйствующий субъект. Виды предприятий
  6. Тема 23. Приемка товаров по количеству и качеству. Экспертиза качества
  7. § 1. Экономическая диагностика предприятия и ее роль в управлении предприятием
  8. Налог на имущество предприятия. Относится к региональным налогам. Общие принципы его исчисления устанавливаются на федеральном уровне. Порядок исчисления и уплаты налога на имущество предприятий установлен Законом «О налоге на имущество предприятий» 1991 г.
  9. Раздел YI Предприятие в системе рыночных отношений Глава 15. Предприятие в условиях чистой конкуренции
  10. 6 Основные фонды предприятия и оборотные средства предприятия
  11. 5. Доходы предприятия (фирмы) и их распределение. Прибыль и рентабельность производства. Финансы предприятия (фирмы)
  12. 6.2. Понятие инвестиционной политики предприятия и этапы разработки инвестиционной политики предприятия
  13. Оценка эффективности деятельности предприятия
  14. Виды эффектов в экономики качеством.
  15. 1.2. Качество и конкурентоспособность.
  16. Тема: «Изучение показателей, характеризующих эффективность деятельности предприятия»
  17. Оценка качества банковского менеджмента
  18. Экономическая интерпретация стратегии управления затратами на качество.
  19. 2.2. Контроль качества продукции
  20. § 2. Законодательство об унитарных предприятиях